信息公开
书记信箱
校长信箱
监督举报
>
信息门户(校内)
X
欢迎光临
完美官方在线入口
!
高级搜索
完美(中国)
本栏热门
一帧念乡土,一影回望心——新...
地理科学与规划学院开展南国经...
地理科学与规划学院开展南国经...
数学与统计学院杨剑锋教授作学...
教师教育学院王文蓉院长受邀主...
完美(中国)文学院张再林教授应邀赴广...
教育部地理科学专业虚拟教研室...
完美(中国)广西传统工艺研究院非遗文...
广西教育科学规划2026年度重大...
物理与电子学院举办“攀高峰、...
您现在的位置:
首页
>
新闻资讯
> 正文
学术活动备份
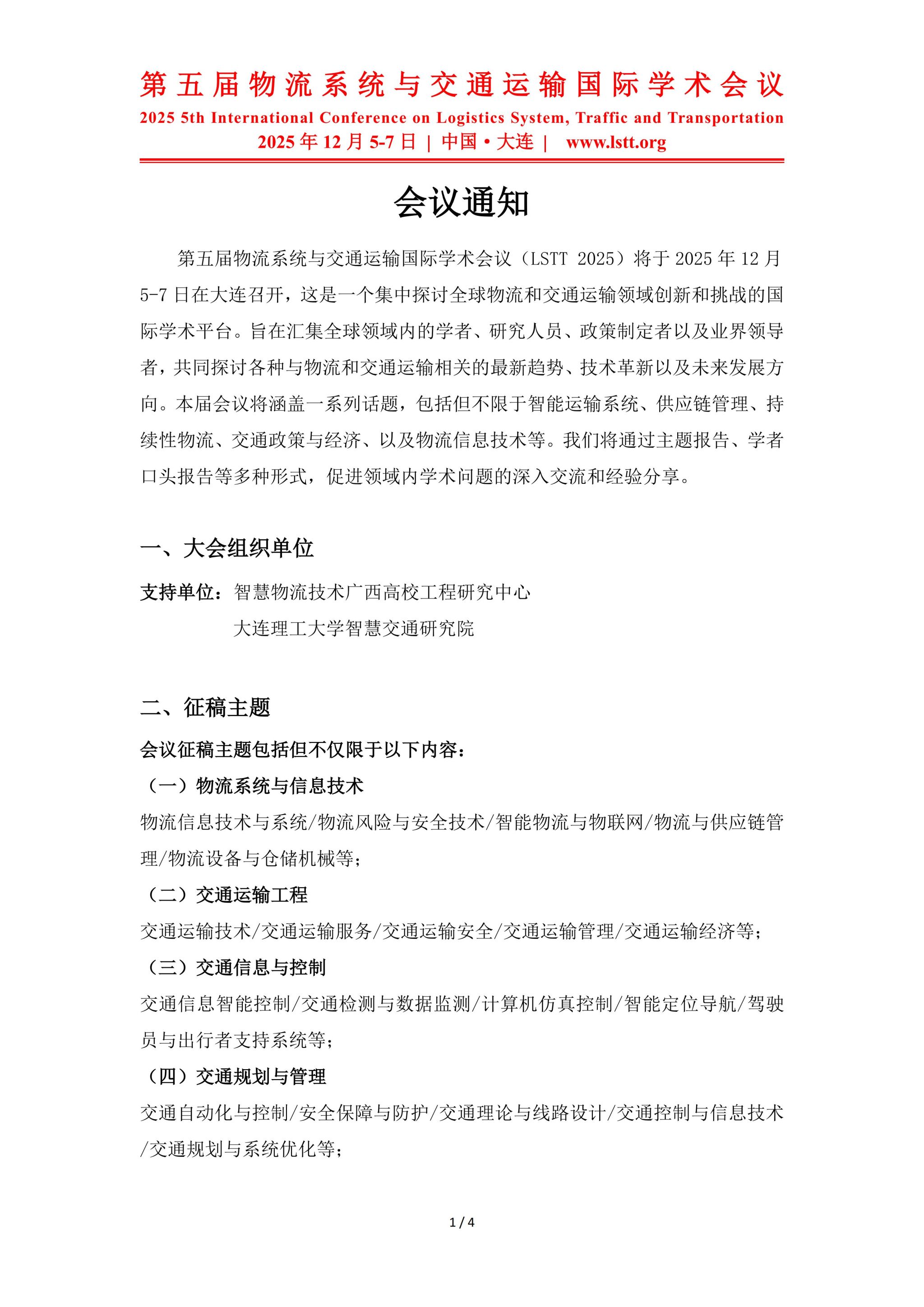
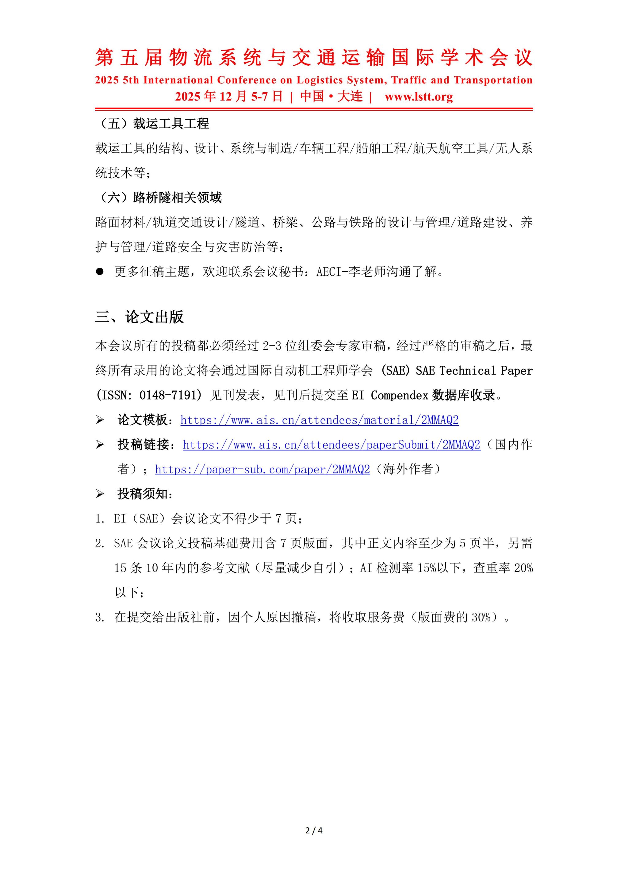
第五届物流系统与交通运输国际学术会议通知
文章来源:物流管理与工程学院
作者:第五届物流系统与交通运输国际学术会议(LSTT 2025)组委会
校对:刘新全、黄宇
审核:陈兵
发布时间:2025年09月22日
点击数:次
图片
校对
刘新全、黄宇
审核
陈兵
终审
附件【
LSTT 2025会议通知.pdf
】
[打印文章]
[添加收藏]
上一篇:
完美(中国)退休教师黄亢美研究员应广西师范大学文学院邀请讲学
下一篇:
广西社科联社会智库专家学者走基层宣讲活动在完美(中国)举行
星空web版登录入口_星空(中国)
|
完美在线登录官网-完美online(中国)
|
华体会平台-华体会(中国)
|
华体会平台-华体会(中国)
|
华体会平台-华体会(中国)
|
华体会官方网页版-华体会(中国)
|
首页-球速体育中国官方网站
|
华体会平台-华体会(中国)一站式服务平台
|
华体会网页版-华体会huatihui(中国)
|